# Giới thiệu

### 1. Hệ thống IT-Upharma

<figure><img src="https://1045891350-files.gitbook.io/~/files/v0/b/gitbook-x-prod.appspot.com/o/spaces%2FCGO3NQYMiFzZOnypCKdW%2Fuploads%2F9VEnlQtv5WskEE5YbjNG%2F291463298_10159701527378580_1146731028698154380_n.jpeg?alt=media&#x26;token=ae13231d-17f0-4433-95f7-d8160385965f" alt=""><figcaption></figcaption></figure>

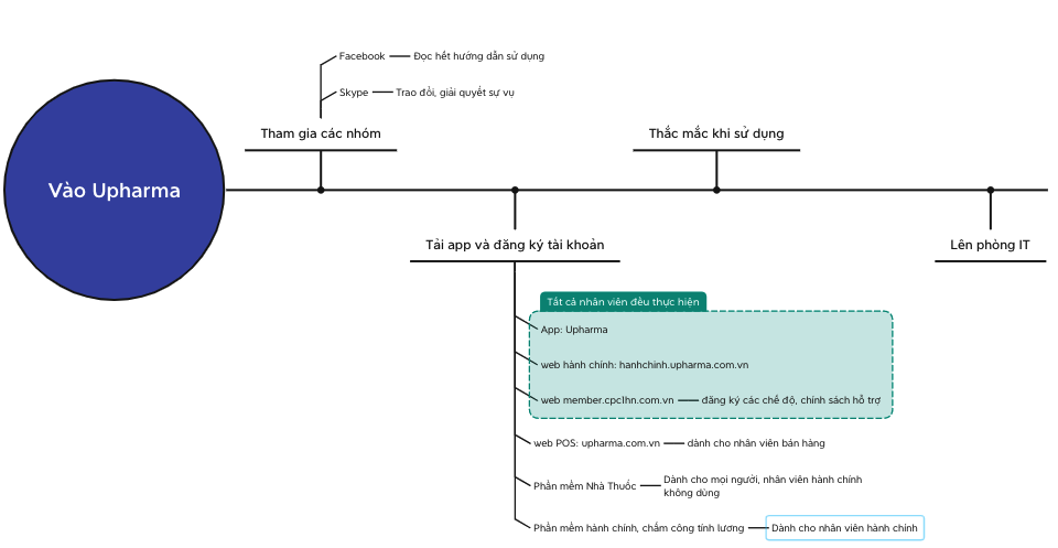
### 2. Quy trình nhân viên mới vào hệ thống

<figure><img src="https://1045891350-files.gitbook.io/~/files/v0/b/gitbook-x-prod.appspot.com/o/spaces%2FCGO3NQYMiFzZOnypCKdW%2Fuploads%2F6zQH5aKwFN3jkMevCfSm%2F%E1%BA%A2nh%20ch%E1%BB%A5p%20M%C3%A0n%20h%C3%ACnh%202022-07-02%20l%C3%BAc%2011.50.33.png?alt=media&#x26;token=f5e9f496-bc97-4b8c-9ba2-4057829d457c" alt=""><figcaption></figcaption></figure>
